KECEDERAAN TAJAM DAN PERCIKAN CAIRAN TUBUH (BODILY FLUIDS)
Kecederaan tajam adalah kejadian yang menyebabkan jarum atau pisau terpakai (seperti pisau bedah) atau alat perubatan lain yang menembusi kulit. Dalam situasi klinikal, ia juga merangkumi percikan mata, di mana darah atau cairan tubuh lain terpercik ke dalam mata.
Pendedahan terhadap darah manusia, cairan tubuh atau tisu lain dapat menyebabkan transmisi virus bawaan darah seperti human immunodeficiency virus (HIV), hepatitis B (HBV) dan hepatitis C (HCV).
Risiko jangkitan berbeza mengikut virus dan cara/keadaan kemalangan. Kakitangan yang terdedah adalah mereka yang menjalankan prosedur klinikal seperti pengambilan darah dan memasukkan jarum ‘cannula’, prosedur pembedahan, dan pemberian ubat menggunakan jarum, serta proses pembuangan sisa tajam. Mereka yang terdedah denagan risiko ini perlu menggunakan teknik yang betul dan selamat untuk mengelakkan kecederaan tajam seterusnya mengelakkan risiko untuk dijangkiti penyakit berjangkit di atas.
Pesakit-pesakit mungkin tidak menyedari bahawa mereka mumpunyai penyakit berjangkit tersebut, atau mereka tidak mendedahkan status penyakit mereka. Oleh itu, penilaian oleh doktor yang berpengalaman mesti dibuat selepas sesuatu kecederaan berlaku.
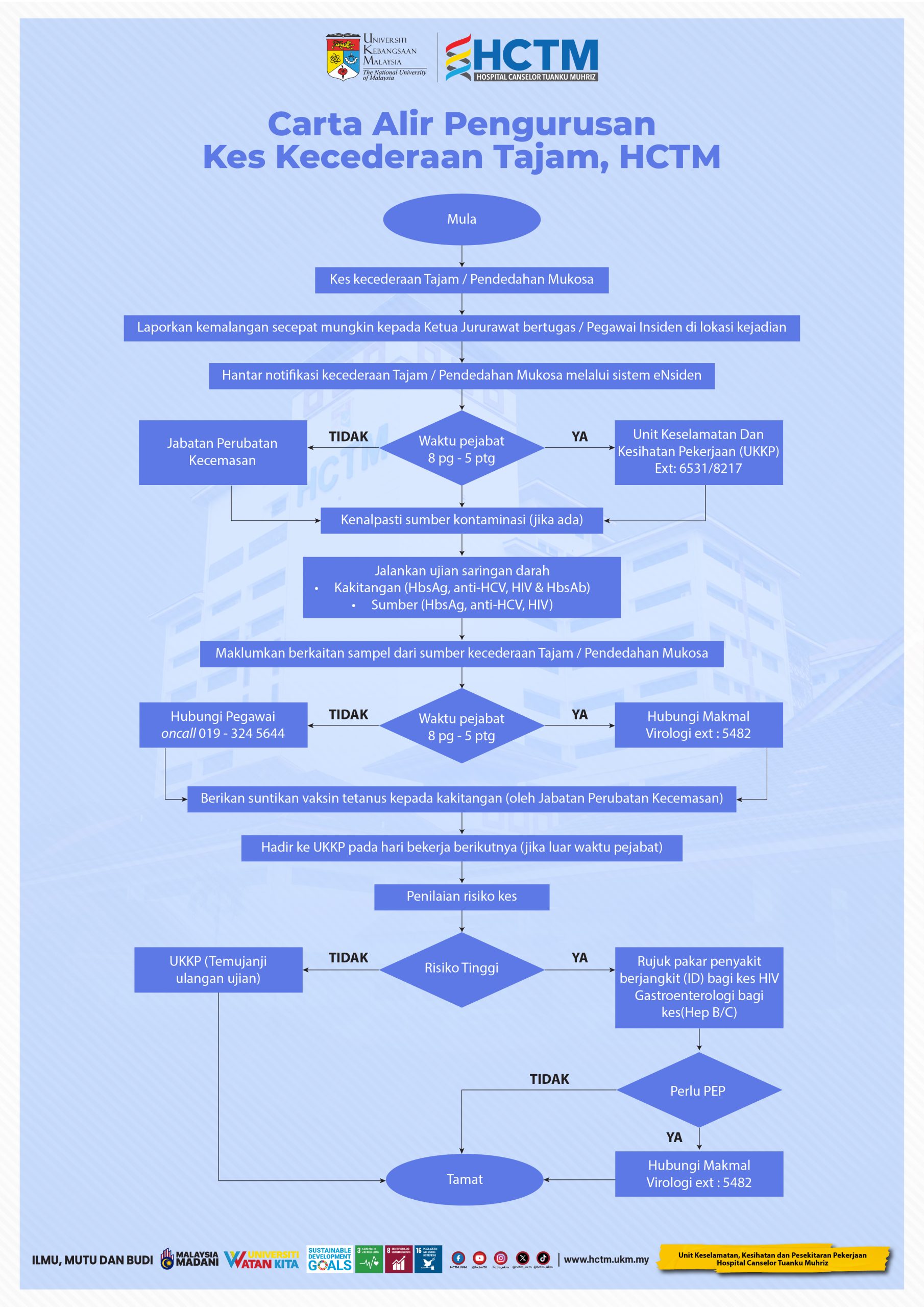
APA YANG PERLU ANDA BUAT JIKA ANDA MENGALAMI KECEDERAAN TAJAM YANG MUNGKIN TERCEMAR

TINDAKAN SETERUSNYA YANG PERLU DIAMBIL

LATIHAN KAWALAN DAN PENCEGAHAN KECEDERAAN TAJAM
Pihak UKKP menyediakan latihan berkala ‘hands-on’ dan seminar atau ceramah (atas talian) berkaitan penggunaan jarum dan alatan tajam. Latihan ini diberikan kepada Pegawai Perubatan Siswazah (‘House Officer’) dan Jururawat Terlatih khususnya mengikut jabatan.
Jabatan yang memerlukan latihan ini boleh menghubungi pihak kami untuk berbincang tentang latihan yang sesuai.